新闻中心
Press center
|
从“乙方”到“向导”:设计咨询的价值升维来源:勘察设计前沿
设计咨询行业的演进 设计咨询的核心,是为基建、工业设施、建筑工程等工程建设项目提供全生命周期的技术支持、合规把控与优化解决方案,其产生与工程行业“规模扩大、技术复杂、风险提升、标准趋严”的发展脉络深度绑定,是行业从“经验驱动”转向“专业驱动”、从“单一设计”升级为“系统咨询”的必然进化产物。结合行业自身特性,其产生过程可进一步拆解为“萌芽期-发展期-成熟期”三个阶段,每个阶段均精准对应特定的行业痛点,且随着工程行业的迭代,各阶段的需求也呈现出从基础保障到深度服务、从局部支撑到系统赋能的逐步升级态势。 ▌1. 萌芽期-发展期-成熟期各阶段设计咨询发展工程设计咨询的发展历经萌芽、发展、成熟三个关键阶段,每个阶段的核心矛盾与中外发展路径各具特点。 萌芽期作为“雏形阶段”,核心矛盾是工程复杂度超越个体/小团队能力上限,推动“设计”从“施工一体化”中分离。国内受苏联模式影响,以投资决策与概预算管理制度为核心,咨询任务主要由设计院承担,未形成独立市场化体系,而国外启蒙更早,伴随工业革命产生,早期聚焦土木工程设计,服务形式单一,仅满足基建基础需求。 发展期进入“成型阶段”,核心矛盾升级为“合规性、经济性、全周期风险控制”,推动服务拓展为“全链条技术咨询”;国内先经改革探索期,国家计委牵头成立中国国际工程咨询公司、推行“先评估、后决策”,设计院拓展业务但行业分散低效,后在2002年建设部政策指引下向全过程咨询转型,企业通过整合资源提升能力;国外则先随第二次工业革命进入专业化分工阶段,细分出建筑设计、结构工程等领域却协同不足,再借第三次工业革命转向全过程集成服务,AECOM、Jacobs等企业靠资本运作构建全球服务网络。 成熟期是“升级阶段”,核心矛盾聚焦“以技术创新实现绿色、智慧、低风险的全生命周期管理”;国内2010年至今借BIM、GIS技术推进智能化,依托 “一带一路”走向国际却面临标准差异等挑战,行业加速整合形成差异化竞争;国外更早进入数字化智能化阶段,以BIM、数字孪生、AI为核心实现设计、施工、运维协同,提升服务效率与质量。 ▌2. 国内外发展差距对比国外早于国内,存在时间差。国外设计咨询行业在19世纪末已进入“萌芽与单项服务阶段”,而国内直到20世纪50-70年代才进入“启蒙与奠基阶段”,起步时间显著晚于国外,初期发展存在明显滞后性。 阶段升级具有相似性。国内外设计咨询的发展阶段,均呈现出“从初步探索向专业化、集成化/规范化,再向数字化/创新国际化”升级的趋势: 国外:萌芽与单项服务→专业化分工与专项服务→全过程集成服务→数字化与智能化。 国内:启蒙与奠基→改革探索→规范发展→创新与国际化。 整体演进逻辑一致,反映出行业从“单一服务”到“系统/高端服务”的发展规律。 后发追赶,近年加速升级。国内虽起步晚,但发展节奏逐步加快:从“启蒙奠基”到“改革探索”,再到“规范发展”,从2010年至今的“创新与国际化阶段”,正持续缩小与国外的差距,在创新驱动和国际化布局中向更高水平迈进。 综上,国内外设计咨询行业发展既存在“起步时间差”,也遵循相似的阶段演进规律;国内行业通过持续追赶,正进入创新与国际化的新发展阶段。
我国设计咨询行业为什么存在“乙方”思维?▌1. 设计咨询工作角色职能的重合,话语权的缺位,设计咨询成为甲方的“助理”。国内工程建设目前有一套非常稳定的体系,由建设单位、运营单位、监理单位、设计院、施工单位、系统集成商(厂商)六大员组成。设计咨询在其中完成各种审核任务,从项目中承担的职责来看,设计咨询公司更像是业主的助理。项目实施过程中,咨询的职责与既有六大员单位在很多职能上发生了重合,但在相关环节产生的作用不及六大员本身。比如标准编制,这是业主和设计院的工作;各种监造、验收,这是监理的主要工作;特殊场景的设计,有设计与集成商配合提供技术支持。 总体来说,强业主模式的甲方,一般不需要咨询公司的存在。以往的工作,建设部门自己承担建设管理,造就了一批具有良好项目管理水平的主管工程师。目前主要是没有相关项目经验的业主,会选用咨询公司。纵观整个行业,这种设计咨询引领的角色一般是有丰富建设经验的公司担当。 ▌2. 设计咨询的价值工程行业设计咨询的产生逻辑,本质是工程行业“规模扩大、技术复杂、标准趋严、需求升级”与“业主内部能力不足”之间的矛盾不断推动的结果,其进化路径清晰:从“工业革命期解决技术可行性的设计服务”,到“二战后解决合规性与经济性的全流程咨询”,再到“数字化时代解决绿色与智慧化的全生命周期服务”每一步都围绕“帮业主解决当前阶段最核心的工程痛点”,最终形成了如今覆盖“前期-中期-后期”、融合“技术-政策-经济-数字-绿色”的专业服务体系。 设计咨询在当前及未来具有不可替代的价值,主要体现在以下几个方面: 专业知识深厚,实践经验丰富。设计咨询企业深耕行业多年,熟悉规范、标准及流程,能提供精准技术方案。其专业深度和实践判断力,尤其在复杂问题处理中,是AI难以替代的。 跨领域整合资源,系统性提出解决方案。设计咨询擅长整合多领域知识,形成系统解决方案。以物流工程为例,可协调建筑设计、设备选型等环节,实现技术、经济、环境的最优平衡。 客户给予信任,达成长期合作关系。设计咨询与客户通过专业能力与长期互动建立信任,深入理解客户需求与战略,提供定制化服务,这种信任关系无法被AI复制。 应对不确定性,降低实施风险。识别并应对项目不确定性,在可行性研究阶段通过数据分析提供决策依据,执行阶段及时解决潜在问题,以降低实施风险。 推动行业创新,保持可持续发展。设计咨询企业参与标准制定、技术研发,推动行业进步。例如在绿色建筑、智能建造领域引入新理念,助力企业实现可持续发展。 设计咨询的价值不仅体现在技术层面,更在于其对客户需求的深度理解、对复杂问题的系统解决能力以及与客户建立的长期信任关系。在数字化时代,设计咨询应与新技术相结合,不断提升服务质量和效率,以适应市场的变化和发展。 ▌3. “乙方”思维的固化原因国内设计咨询行业正面临“乙方思维”普遍固化的深层挑战,这一现象并非单一因素所致,而是市场生态、行业格局与认知习惯多维度交织的结果。 市场供需关系失衡。设计咨询市场供给远大于需求,注册机构超120万家。企业为争夺项目被迫低价竞争、接受不合理要求,更关注短期生存,易过度迎合甲方。 甲方主导的行业生态。传统模式中甲方掌握项目主导权,设计咨询话语权弱。部分甲方将设计视为 “技术执行”,忽视其专业性,进一步强化 “乙方” 定位。 行业标准化与同质化竞争。行业长期依赖标准化、模板化服务,创新动力不足。企业难以通过差异化提升价值,只能靠低价或迎合甲方获取项目,加剧思维固化。 价值认知偏差。部分企业为满足需求,侧重表面形式,忽视技术深度,导致设计咨询价值被低估。进一步固化“乙方”角色。 项目引领的能力与意愿不足。从业者面临高强度工作压力,职业尊严与创新热情被消磨,形成被动适应习惯,缺乏主动引领项目的能力和意愿。 要打破这一局面,需推动行业标准化改革、提升设计专业话语权、培养复合型人才,逐步实现从“服务乙方”到“价值共创者”的转型。
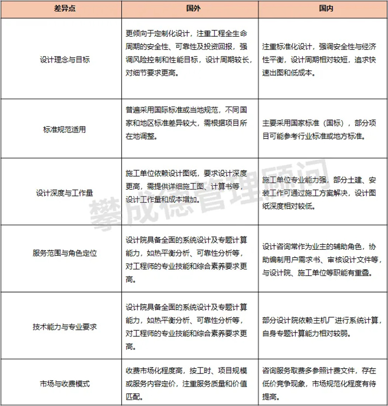
设计咨询如何转变为“向导”▌1. 国内外设计咨询工作主要差异国内外工程领域设计咨询工作内容存在多方面差异,体现在以下几点:
国内外工程设计咨询差异,源于工程管理实践、价值导向与市场成熟度的共同作用。 核心逻辑上,国内以“效率优先、成本可控”为导向,侧重标准化快速出图,依赖施工方现场解决能力,设计深度要求低,服务多为辅助角色;国外以 “全生命周期价值最大化”为核心,倾向定制化设计,重长期安全与回报,设计周期长、深度深,咨询公司承担独立全局把控职能。 执行层面,国内以国标为依据,专题分析能力弱,收费参照固定文件,易低价竞争;国外企业具备自主系统设计与专题计算能力,收费市场化,强调质量与价值匹配。 国内需转向全生命周期设计思维,提升图纸深度与专题能力,重塑服务角色,以专业化高价值服务实现能力升级。 ▌2. 传统建设模式痛点我国工程建设长期采用“设计-招标-施工”传统模式,该模式按阶段依次推进,需前一阶段结束才启动下一阶段。如今项目对效率、质量需求提升,传统模式局限性凸显,难以适配实际需求。 其弊端主要体现在四方面: 一是多主体协同不足,项目效率低。设计、监理等咨询单位独立,缺乏统筹,建设单位需分别对接,沟通成本高、信息易失真,既增加人力时间成本,还可能因管理漏洞延误进度。 二是阶段衔接松散,责任模糊。无明确责任划分与衔接机制,易出现推诿,如设计与施工衔接不当导致频繁变更,增加成本与工期,且前期问题难发现、后期整改难。 三是缺乏系统思考,建设周期长。各阶段严格依次推进,无并行灵活性,存在等待期;各咨询单位仅关注自身领域,设计时未考虑施工与运维,后期问题频发。 四是创新应用受限,管理水平难提升。各环节独立阻断新技术跨阶段应用,如BIM 技术协同受限,无法发挥数字化价值,也难以引入整体优化方案,制约智能化发展。 这些弊端影响项目效率质量、增加实施风险,推动行业向全过程工程咨询模式转型,以实现资源整合与协同管理,提升整体效益。 ▌3. 设计咨询的发展机遇结合行业报告及政策导向,当前国内设计咨询行业呈现多维度发展趋势。 在政策与市场的双重驱动下,从传统单一业务向多元综合服务转型。国家推广全过程工程咨询,2023 年其市场规模超8500亿元,预计2030年达2.8 万亿元(年复合增长率9.3%)。企业为应对竞争,向工程总承包、城市更新等领域拓展,从规模扩张转向质量效益提升,通过整合全链条降低管理成本 20% 以上,头部企业优势凸显。同时,基建、低空经济等领域投资加码带来新空间。 数字化与智能化技术重构核心能力,推动行业从经验驱动向数据驱动跨越。BIM、AI等技术广泛应用,提升审图效率,2025年其渗透率将从41%升至78%,数字孪生管理平台覆盖率超60%。企业不局限于应用技术,更通过数字化平台整合数据、提升协同能力,探索“数据资产化”,加速设计智能化升级。 “双碳”目标划定绿色发展主线,低碳转型成为核心竞争力之一。低碳理念融入项目全周期,推动可再生能源等技术落地。光伏建筑一体化、储能设施等咨询需求攀升,倒逼企业构建低碳技术服务体系,抢占可持续发展先机。 区域协同与国际化布局双线发力,不断拓展市场边界。国内长三角、成渝等区域基建投资加速,2025年成渝咨询市场规模预计破2600亿元(五年增 1.8倍);海外依托“一带一路”,东南亚等地区成为拓展核心阵地,推动行业参与全球竞争。 人才结构优化与复合型人才储备,是支撑设计咨询行业转型的关键基石。行业人才缺口显著,注册咨询工程师缺12万人。企业通过“导师制+数字化培训”定向培养专业团队,支撑转型。 整体来看,国内设计咨询行业正经历从传统向现代、从单一到多元、从国内到国际的“三跨越”转型,全过程工程咨询推广、“BIM+AI”技术普及、人才评价体系完善将持续重塑行业竞争格局,企业需紧扣政策导向、以技术为引擎、以人才为根本,方能在行业变革中立足。 ▌4. 设计咨询转型面临的挑战传统设计咨询企业在行业发展趋势下,正面临多方面挑战。 行业竞争层面,城镇化进程放缓、基础设施投资边际效应减弱导致传统设计需求减少,客户需求转向全过程、一体化定制服务,对企业综合能力要求提升,叠加央企与大型国企下沉抢市场、细分领域同质化竞争普遍,中小企业生存压力加大。 成本效益上,部分企业机构臃肿、管理成本高,营收利润率与全员劳动生产率偏低,业务拓展推高成本却未同步提升效益,现金流紧张与应收账款高企问题突出。 技术端,数字化智能化发展要求企业掌握BIM、AI等技术并转向协同设计,部分企业因技术投入不足转型困难。 人才方面,全过程咨询、绿色低碳等新兴业务需跨专业复合型人才,行业现有人才结构单一、综合人才匮乏。 国际化布局中,国内外标准差异增加企业“走出去”的设计难度与成本。 政策与市场端,资质改革、招投标制度变化等政策调整,及房地产波动、地方政府债务等宏观因素,导致市场需求不稳定。 对此,国内设计咨询企业需通过战略调整、技术创新、人才培养、业务多元化等手段,提升核心竞争力,以适应市场变化。 ▌5. 国内设计咨询行业应该如何“破局”正如前文论述,国内外设计咨询行业遵循相似的阶段演进规律,要缩小国内外设计咨询行业差距、提升行业竞争力,可从核心能力强化、国际化体系构建、标准国际对接三大维度发力。 在核心能力提升上,一方面推动企业突破单一业务局限,向覆盖项目策划、设计、施工管理、运营维护的全过程咨询转型,整合多专业团队提供全生命周期一站式服务;另一方面加大人工智能、大数据、BIM等技术投入,通过数字化协同设计、智能项目管理与自主知识产权数字化产品研发,实现设计效率、质量与成果交付的升级。 在国际化支撑体系构建上,多管齐下。一是培养懂专业技术、通国际标准与跨文化沟通的复合型人才,开展海外培训并建立全球人力资源管理体系;二是通过“借船出海”“抱团出海”等模式与国际企业合作,依托行业商会促成战略合作,同时组建全国性设计咨询平台公司,集中资源设立驻外机构、统一协调项目以规避利益冲突,凭借属地化并购与高层对接获取项目机会;三是建立适配国际市场的管理机制,覆盖财务管理、风险管理与属地化运营,提升全球资源配置能力。 在国际标准对接上,深入研究国际标准并结合国内实践推动融合,在国际项目中灵活应用国际标准的同时,推广我国绿色建筑、智能建造等领域的优势技术,逐步提升中国标准的国际认可度。 通过以上措施,逐步提升国内设计咨询企业的综合实力,缩小与国际先进水平的差距,实现高质量发展。 综合来看,国内设计咨询行业在政策推动与市场需求双重作用下,已形成 “央企主导高端整合、民企深耕细分领域”的发展格局,在BIM技术普及、“一带一路”项目出海等方面实现局部突破,但整体仍处于“技术追赶、标准渐进、全球化起步”的阶段,与国际先进水平相比,在服务深度、国际标准适配、复合型人才储备、项目全生命周期协同、创新与可持续发展理念融入及市场定位清晰度等方面仍存显著差距。未来,国内设计咨询行业需以缩小国际差距为核心目标,针对性补强专业能力、完善标准对接、优化人才培养、升级项目管理,同时借力数字化转型、全过程咨询等行业机遇,持续强化优势、补齐短板,方能逐步靠拢国际先进水平,更好适配国内外市场竞争与高质量发展需求。 本文作者杨心悦,来自上海攀成德企业管理顾问有限公司。文章所列内容仅代表作者观点,不代表攀成德立场。
|




